76049.63USD
55.79USD
2285.22USD
0.03USD
8.36USD
618.3USD
0.05USD
83.41USD
0.06USD
1.37USD
0.1USD
L3-Maintenance-Guide
2023-07-07 09:23
1120
0
0
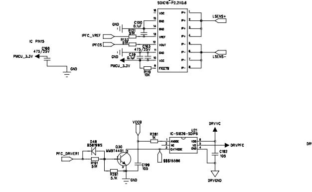
L3+ Hash board repair instruciton
2023-07-07 09:22
2771
0
0
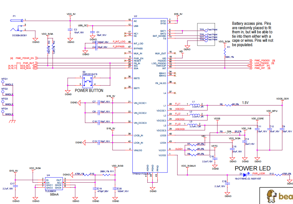
Schematic_UTM
重要资料!!!
2023-07-07 09:16
1204
0
0
P21D&E sch
2023-07-07 09:14
1457
2
1
lm27402(电源管理芯片)
2023-07-07 09:11
1106
0
0
LM1117M3 稳压芯片
2023-07-07 09:10
1166
0
0
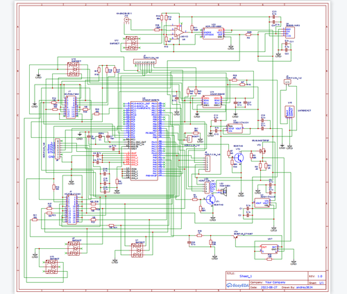
l3+ control board cheme
2023-07-07 09:09
1196
0
0
LN1134A182MR-G_C141424 (LDO4VK4)
2023-07-07 09:06
1121
0
0
2022 Minerfixes - All Rights Reserved